搜索
联系电话
0717-6592599
网站首页
公司概况
新闻中心
公示公告
党建中心
工程业绩
联系我们
网站首页
公司概况
新闻中心
公示公告
党建工作
党建动态
廉政建设
学习园地
安全通报
工程业绩
公路工程
联系我们
联系方式
sanxia road and bridge
公示公告
诚实守信 服务用户 开拓创新 共创未来
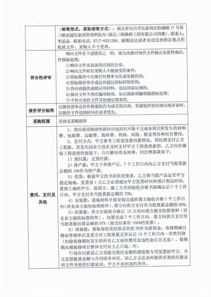
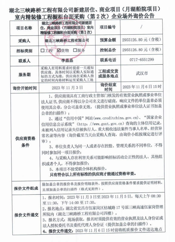
新建居住、商业项目(月湖船院项目)室内精装修工程橱柜台面采购(第2次)企业场外询价公告
发布时间:2023-11-03 浏览量:7951
上一篇 >:
黄金口村还建房A地块项目水电工程材料采购企业场外询价公告
下一篇 >:
新建居住、商业项目(月湖船院项目)室内精装修工程橱柜柜体采购(第2次)企业场外询价公告
微信官方公众平台
CopyRight © 湖北三峡路桥工程有限公司 . All Rights Reserved
技术支持:国昇科技
鄂公网安备42050202000719号
违法和不良信息举报电话:0717-6251633
举报邮箱:hbsxlqgs@126.com
联系电话
0717-6592599
联系地址
宜昌高新区生物产业园吉祥路116号